《企业对外投资国别(地区)营商环境指南》南非(上)
来源: 时间:2021-08-05
一、经济概况
宏观经济
南非属于中等收入的发展中国家,是非洲科技大国和强国,也是非洲经济最发达的国家之一。南非统计局公布的国内生产总值(GDP)数据显示,南非经济在2020年全年下降7%。
对外贸易
根据中国商务部发布的《国别贸易报告——南非》,2019年,南非货物贸易进出口总额为1779.1亿美元,同比下降4.8%,其中,出口总额为897.7亿美元,同比下降4.3%;进口总额为881.4亿美元,同比下降5.2%。
2019年,南非对中国出口额为96.1亿美元,占南非出口总量的10.7%,排名第一,第二至四名是德国、美国和英国,南非前五大出口商品分别是铂、载人机动车辆、铁矿砂及其精矿、煤及固体燃料、黄金;2019年,前四大进口来源国分别是中国、德国、美国和印度;南非前五大进口商品分别是:石油原油、石油制品、载人机动车辆、数据通信设备、自动数据处理设备及其部件。
2015-2019年南非货物贸易进出口额
吸收外资基本情况
据联合国贸易和发展会议报告显示,南非2020年吸引外资25亿美元,相比2019年的46亿美元下降了45%。
2017-2019年南非吸收外国直接投资情况
营商环境
(1) 世界银行评价:
根据世界银行发布的《2020年营商环境报告》,南非营商环境便利度在全球190个经济体中排名第84位,比2019年下降2位。
一是完善投资相关法律。2011年,南非《公司法》正式生效,其对公司的成立、注册、组织和管理、盈利公司的资本化以及在南非境内开展业务的外国公司办事处注册等做出较为详细的规定,方便投资者依法开展经营。2015年,南非出台了《投资促进与保护法案》,该法案于2018年正式生效,旨在保护外国投资者利益,给予其与本国投资者相同权利,享受国民待遇。
二是简化审批程序。为打造更有利于外商投资的营商环境,吸引外国投资,2017年3月,南非贸工部成立投资南非“一站式”服务机构,简化了以往繁杂的官方申报审批程序。投资者可以通过“一站式”服务机构,与相关监管、注册登记和执照许可部门等协调联系,获得从许可证到水电供应、从税务到执照办理等全面服务。
三是打造创新孵化器。为鼓励南非中小型企业创新与发展,南非科技部、南非贸工部和欧盟合力打造了“Godisa创新与孵化器计划”。该计划主要涉及对生物技术、生命科学、医疗设备、软件、精细化工、小型矿业和出口鲜切花水培法等技术领域的支持与发展。与Godisa计划配套的“Tshumisano技术站信托基金”,是由南非科技部、南非理工学院院长委员会和德国技术合作署三方合作的伙伴信托基金,主要为中小型企业提供技能培训与相关配套服务。
多双边经贸协定
南非积极参与双边经济合作、区域经济一体化、全球多边贸易谈判和绝大多数国际经济组织的活动。1995年1月加入世界贸易组织,是创始会员国之一。此外,南非还与全球77个国家(地区)签署了避免双重征税协定,与欧盟等国家签署自由贸易协定,与中国等国家签署双边投资条约。
南非签署的主要经贸协定
经济园区
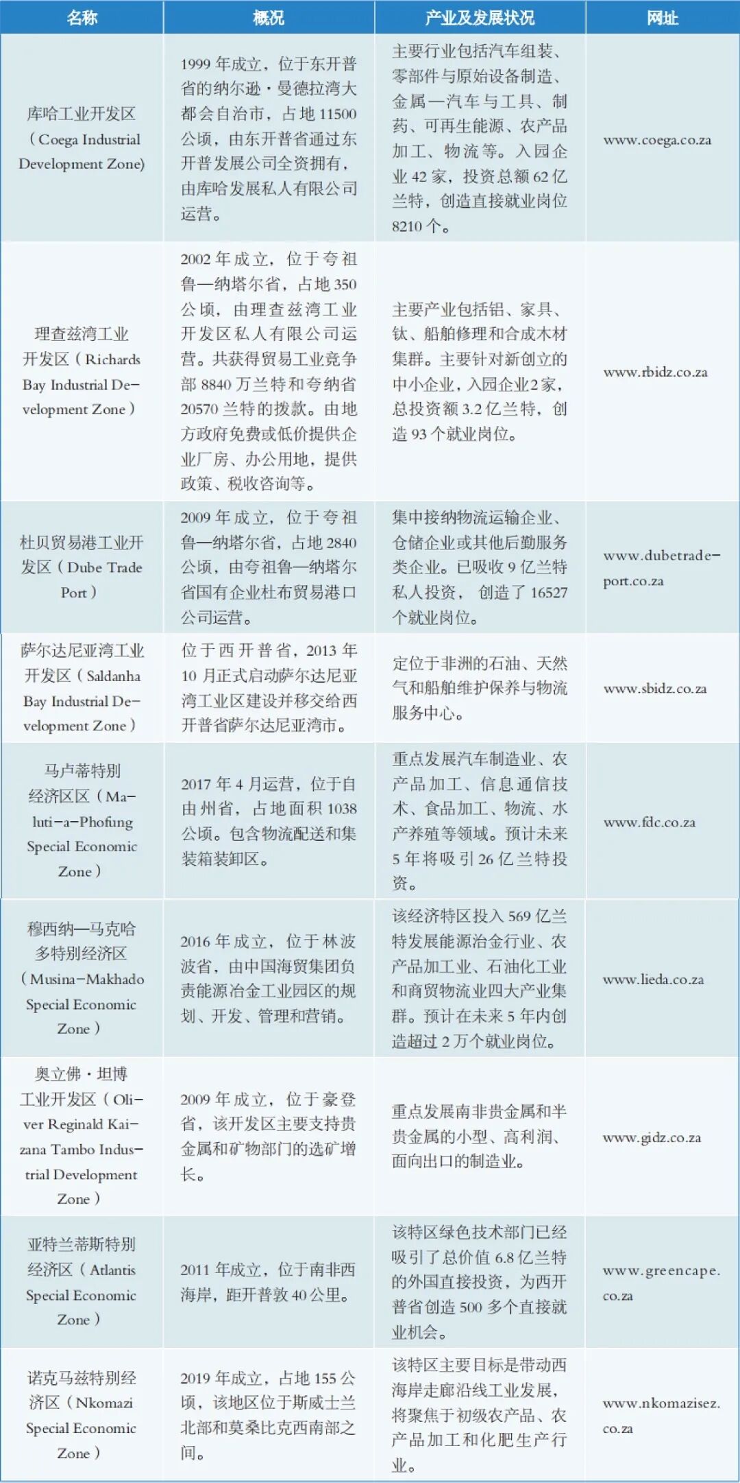
南非自2000年开始实施工业开发区计划,选择在国际海港、空港临近的区域,为投资者提供完善的基础设施、便利通关手续及税收优惠,建立集约式制造业基地。为弥补工业开发区的政策不足,南非政府于2016年颁布特别经济区法案。此前的工业开发区转换为特别经济区。目前,南非共有10个特别经济区。
南非特别经济区
二、中南经贸合作
双边贸易
据中国海关总署统计,近年来中南双边贸易呈现先下降,后上升,又下降的趋势。2019年双边货物贸易进出口总额为424.6亿美元,其中,中国自南非进口259.2亿美元,出口165.4亿美元。2019年,中国自南非进口商品以矿产品、贱金属及制品、纺织品为主,其中,74%集中在矿产品。中国对南非出口具有较高经济附加值的机电产品和南非短缺的纺织品,其中,机电产品占中国对南出口总额的47%,纺织品占9%。双方贸易具有较强的互补性。
商务部数据显示,2020年1-6月,中国与南非双边贸易额为148.86亿美元,同比下降27.49%,其中,中方出口62.02亿美元,下降20.09%;进口86.84亿美元,下降32%。
2013-2019年中南货物贸易进出口总额及同比增长率(单位:亿美元)
中国对南非投资概况
南非是中国在非洲的主要投资目的地。根据中国商务部统计,2019年,中国对南非直接投资流量为3.4亿美元,直接投资存量为61.5亿美元。中国企业在南非投资涉及矿业、农业、制造业、基础设施、能源、金融、物流等领域。其中,制造业为主要投资领域。
2010-2019年中国对南非直接投资存量
中南经贸合作机制
金砖国家合作机制
2009年6月,中国、俄罗斯、印度、巴西四国领导人在俄罗斯举行首次会晤,金砖国家间的合作机制正式启动。2010年12月,南非作为正式成员加入该合作机制。英文名称定为BRICS。金砖国家合作机制成立以来,合作基础日益夯实,领域逐渐拓展,已经形成以领导人会晤为引领,以安全事务高级代表会议、外长会晤等部长级会议为支撑,在经贸、财金、科技、农业、文化、教育、卫生、智库、友好城市等领域开展务实合作的多层次架构。
双边投资保护协定。1997年12月30日,中国和南非签订《中华人民共和国政府和南非共和国政府关于相互鼓励和保护投资协定》,并于1998年4月1日生效。该协定规定缔约方的投资者在缔约另一方领域内的投资和与投资有关的活动应当受到公正和公平的待遇和保护。
避免双重征税协定。2000年4月25日,中国和南非签署《关于对所得避免双重征税和防止偷漏税的协定》。该协定从适用对象、税种范围、营业利润、不动产所得、股息和股利等方面进行详细解释及定义,为中非双方税收方面提供了坚实保障。
三、外资优惠政策
优惠政策框架
南非外商投资优惠政策框架包括中小型企业发展计划、技能支持计划、外国投资补贴、产业政策项目计划、汽车投资计划和资本项目可行性计划等。
南非外商投资优惠政策主要内容
行业鼓励政策
南非贸工部等政府部门通过提供优惠利率贷款,对多个特定产业投资项目给予支持,鼓励外商投资以提高产业竞争力,促进创业和相关产业发展。
南非鼓励外商投资的行业







